科创筑梦,能创未来!暨南大学国际能源学院“德赛电池杯”科创训练营收官
科创赋能成长,校企共育英才。4月23日下午,暨南大学国际能源学院“德赛电池杯”科创训练营项目评审暨结营仪式在珠海校区实C307顺利举办。暨南大学国际能源学院和敬涵教授,珠海校区党委副书记朱蕴利,学院党总支副书记文李黠,惠州市德赛电池有限公司智储研究院研发总监闫垚锋,数智能源开发部资深软件工程师刘华斌等出席本次活动。本次仪式特邀深耕锂电池与储能领域的德赛电池企业专家黄锐冰、张兆轩担任校外评审,与学院自动化教研室主任姚琦、新能源教研室主任黄畅、电气教工党支部书记孟庆旭共同组成专业评审团,全程为入围项目提供评审与指导,助力学子打磨科创成果。

在致辞中,朱蕴利对本次科创训练营的圆满举办表示祝贺,对全体学员的成长与收获给予肯定,寄语全体学子以本次结营为新起点,坚守创新初心,将专业知识与国家能源科技发展需求紧密结合,用青春力量助力能源产业高质量发展。

和敬涵表示,学院始终致力于培养具有国际视野的能源领域创新人才,本次与德赛电池联合举办科创训练营,正是推动产学研深度融合、提升学生科技创新能力的重要举措,希望学子们牢记初心、勇攀高峰,在科创实践中锤炼本领、成就自我。

作为国际能源学院党建与学生工作品牌活动,“德赛电池杯”科创训练营于2025年12月正式启动,依托校企协同育人模式,精准对接德赛电池在储能等核心业务领域的发展需求,配备12位校内外专业导师全程护航,吸引全院200名学子踊跃参与、组队攻坚。历经四个多月的专项课程学习、导师组特训、项目实践打磨,学员们深耕能源领域,聚焦技术创新,累计孵化22个优质科创项目,科研素养与创新实践能力得到显著提升,对能源行业科研与应用的结合有了更深刻的认知。

经前期初筛与线上评审,11个优秀项目脱颖而出进入现场答辩,各项目组汇报人思路清晰、表达流畅,围绕项目背景、技术方案、创新亮点及应用前景展开详细阐述,部分项目聚焦新能源等前沿方向,紧密贴合行业发展趋势,展示形式丰富多样、亮点纷呈。评审团围绕项目可行性、技术创新性、落地价值及市场前景等核心维度逐一提问、细致点评,现场研讨氛围热烈,为学子们优化项目提供了极具针对性的专业建议。



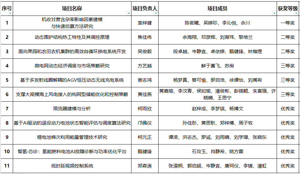
大赛共评选出一等奖1项、二等奖2项、三等奖3项、优秀奖5项。以下是本届科创训练营优秀营员名单及评审结果,希望大家向榜样看齐,再接再厉。

德赛电池人力资源部经理黄锐冰对本次答辩项目进行总结点评。她充分肯定同学们的科创热情与实践能力,结合德赛电池在储能、锂电池封装集成等领域的行业经验,强调理论与实践深度融合对人才成长的重要意义,鼓励学子们持续深耕能源领域,注重知识积累与创新思维培养,在科研道路上稳步前行,同时表达了深化校企合作、共育能源科创人才的美好愿景。

为进一步搭建校企协同育人桥梁,为学子职业发展搭建更广阔的平台,国际能源学院特聘德赛电池人力资源部经理黄锐冰为“国际能源学院校外就业导师”,为同学们的职业发展保驾护航。

为表彰同学们在训练营中的辛勤付出与优异成果,嘉宾与评委依次为优秀营员、优秀项目团队颁发荣誉证书,鼓励全体学员以榜样为标杆,持续深耕科创领域、奋勇争先。

据悉,国际能源学院科创训练营已连续成功举办七届,依托大学生创新创业和职业发展工作室,持续为“挑战杯”“中国国际大学生创新大赛”“大创”等高水平学科竞赛孵化优质项目,助力学子在科创道路上斩获佳绩。未来,学院将继续深化与德赛电池等行业龙头企业的合作,优化训练营培养模式,聚焦能源领域前沿方向,为学生提供常态化科研指导与实践平台,全面激发学生科研兴趣,锤炼团队协作能力,切实提升学生创新实践与科研核心素养,为能源领域培育更多高素质创新型人才,助力国家能源科技事业高质量发展。

图文:国际能源学院
初审:邓绮琳
复审:文李黠
终审:肖云